Upload a file to the current namespace here. To create subnamespaces, prepend them to your filename separated by colons after you selected the files. Files can also be selected by drag and drop.
Upload max. 100 MB per file. List of allowed file extensions jpg, jpeg, gif, png, ico, mp3, ogg, wav, webm, ogv, mp4, vtt, tgz, tar, gz, bz2, zip, rar, 7z, pdf, ps, rpm, deb, doc, xls, ppt, rtf, docx, xlsx, pptx, sxw, sxc, sxi, sxd, odc, odf, odg, odi, odp, ods, odt
1.1_global_admin.jpg (703×57 2021/06/25 10:09 27.5 KB)

Use the following syntax to reference this file: {{:onboarding:snmpmanager:1.1_global_admin.jpg}}
1.2_overview.jpg (1582×504 2021/06/25 10:09 132.1 KB)

Use the following syntax to reference this file: {{:onboarding:snmpmanager:1.2_overview.jpg}}
1.png (447×459 2021/06/25 10:09 31.8 KB)

Use the following syntax to reference this file: {{:onboarding:snmpmanager:1.png}}
2._overview.png (1894×913 2021/06/25 10:09 433.2 KB)

Use the following syntax to reference this file: {{:onboarding:snmpmanager:2._overview.png}}
2._overview12.png (1253×538 2021/06/25 10:09 187.7 KB)

Use the following syntax to reference this file: {{:onboarding:snmpmanager:2._overview12.png}}
3.12_cluster_navigation.jpg (670×263 2021/06/25 10:09 46.1 KB)

Use the following syntax to reference this file: {{:onboarding:snmpmanager:3.12_cluster_navigation.jpg}}
4._carrier_navigation_2.jpg (798×468 2021/06/25 10:09 88.6 KB)

Use the following syntax to reference this file: {{:onboarding:snmpmanager:4._carrier_navigation_2.jpg}}
5._search2.jpg (754×271 2021/06/25 10:09 48.7 KB)

Use the following syntax to reference this file: {{:onboarding:snmpmanager:5._search2.jpg}}
9._widget_options.jpg (845×366 2021/06/25 10:09 75.9 KB)

Use the following syntax to reference this file: {{:onboarding:snmpmanager:9._widget_options.jpg}}
adc_te_spectrum_example.png (945×209 2021/06/25 10:09 58.9 KB)

Use the following syntax to reference this file: {{:onboarding:snmpmanager:adc_te_spectrum_example.png}}
alarm.png (1838×102 2021/06/25 10:09 55.3 KB)

Use the following syntax to reference this file: {{:onboarding:snmpmanager:alarm.png}}
apps1logs.png (1520×433 2021/06/25 10:09 79.5 KB)

Use the following syntax to reference this file: {{:onboarding:snmpmanager:apps1logs.png}}
carriercomponent.png (955×146 2021/06/25 10:09 24.2 KB)

Use the following syntax to reference this file: {{:onboarding:snmpmanager:carriercomponent.png}}
carriernetworkelement.png (679×126 2021/06/25 10:09 15.1 KB)

Use the following syntax to reference this file: {{:onboarding:snmpmanager:carriernetworkelement.png}}
cc_global_admin.png (1907×686 2021/06/25 10:09 94.2 KB)

Use the following syntax to reference this file: {{:onboarding:snmpmanager:cc_global_admin.png}}
codesnipped.png (660×266 2021/06/25 10:09 17.9 KB)

Use the following syntax to reference this file: {{:onboarding:snmpmanager:codesnipped.png}}
elementbar2.png (844×96 2021/06/25 10:09 16.4 KB)

Use the following syntax to reference this file: {{:onboarding:snmpmanager:elementbar2.png}}
ems.jpg (922×122 2021/06/25 10:09 40.5 KB)

Use the following syntax to reference this file: {{:onboarding:snmpmanager:ems.jpg}}
ems2.png (616×568 2021/06/25 10:09 37.1 KB)

Use the following syntax to reference this file: {{:onboarding:snmpmanager:ems2.png}}
emslayoutgenerator_upd.xlsx (2021/06/25 10:09 17.1 KB)

Use the following syntax to reference this file: {{:onboarding:snmpmanager:emslayoutgenerator_upd.xlsx}}
ems_widget_permission.png (353×546 2021/06/25 10:09 20.3 KB)

Use the following syntax to reference this file: {{:onboarding:snmpmanager:ems_widget_permission.png}}
excel_file_loader.png (922×755 2021/06/25 10:09 73.9 KB)

Use the following syntax to reference this file: {{:onboarding:snmpmanager:excel_file_loader.png}}
excel_loader.png (562×48 2021/06/25 10:09 5 KB)

Use the following syntax to reference this file: {{:onboarding:snmpmanager:excel_loader.png}}
host_tree_refresh.png (754×145 2021/06/25 10:09 13 KB)

Use the following syntax to reference this file: {{:onboarding:snmpmanager:host_tree_refresh.png}}
image002.png (491×237 2021/06/25 10:09 13.9 KB)

Use the following syntax to reference this file: {{:onboarding:snmpmanager:image002.png}}
internal_errigal_watchdog_example.png (867×387 2021/06/25 10:09 108.4 KB)

Use the following syntax to reference this file: {{:onboarding:snmpmanager:internal_errigal_watchdog_example.png}}
lblogs.png (1234×119 2021/06/25 10:09 13.9 KB)

Use the following syntax to reference this file: {{:onboarding:snmpmanager:lblogs.png}}
linkpolling.png (1675×333 2021/06/25 10:09 51.1 KB)

Use the following syntax to reference this file: {{:onboarding:snmpmanager:linkpolling.png}}
(728×83 2021/06/25 10:09 10.1 KB)
(670×113 2021/06/25 10:09 24.1 KB)
networkgroup1.png (625×402 2021/06/25 10:09 164 KB)

Use the following syntax to reference this file: {{:onboarding:snmpmanager:networkgroup1.png}}
networkgroup2.png (382×193 2021/06/25 10:09 7.8 KB)

Use the following syntax to reference this file: {{:onboarding:snmpmanager:networkgroup2.png}}
networkgroup3.png (650×464 2021/06/25 10:09 33.5 KB)

Use the following syntax to reference this file: {{:onboarding:snmpmanager:networkgroup3.png}}
networkgroup4.png (485×215 2021/06/25 10:09 9.9 KB)

Use the following syntax to reference this file: {{:onboarding:snmpmanager:networkgroup4.png}}
networkgroup5.png (591×475 2021/06/25 10:09 36 KB)

Use the following syntax to reference this file: {{:onboarding:snmpmanager:networkgroup5.png}}
networkgroup6.png (601×304 2021/06/25 10:09 21.1 KB)

Use the following syntax to reference this file: {{:onboarding:snmpmanager:networkgroup6.png}}
networkgroup7.png (871×150 2021/06/25 10:09 18 KB)

Use the following syntax to reference this file: {{:onboarding:snmpmanager:networkgroup7.png}}
networkgroup8.png (643×257 2021/06/25 10:09 20.8 KB)

Use the following syntax to reference this file: {{:onboarding:snmpmanager:networkgroup8.png}}
network_element_topology.png (1381×771 2021/06/25 10:09 40.6 KB)

Use the following syntax to reference this file: {{:onboarding:snmpmanager:network_element_topology.png}}
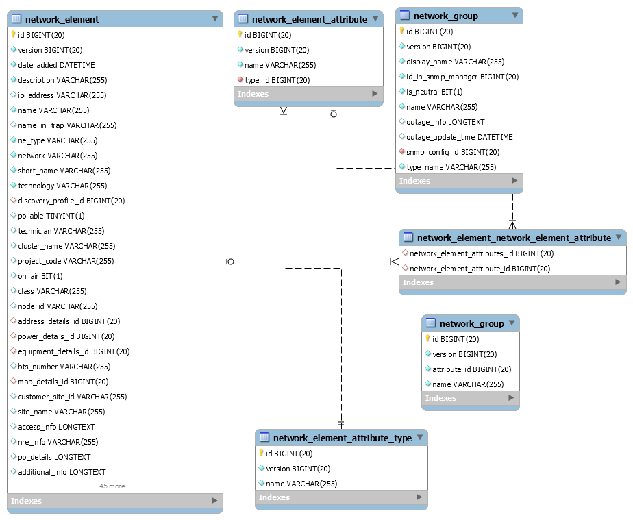
network_group_er_diagram.png (924×759 2021/06/25 10:09 67.1 KB)

Use the following syntax to reference this file: {{:onboarding:snmpmanager:network_group_er_diagram.png}}
netype.png (732×350 2021/06/25 10:09 16 KB)

Use the following syntax to reference this file: {{:onboarding:snmpmanager:netype.png}}
node_monitor.png (1900×927 2021/06/25 10:09 361.8 KB)

Use the following syntax to reference this file: {{:onboarding:snmpmanager:node_monitor.png}}
note_monitor_2.png (1891×923 2021/06/25 10:09 435.2 KB)

Use the following syntax to reference this file: {{:onboarding:snmpmanager:note_monitor_2.png}}
quartz_-_cron_schedule.png (739×642 2021/06/25 10:09 141.5 KB)

Use the following syntax to reference this file: {{:onboarding:snmpmanager:quartz_-_cron_schedule.png}}
quartz_-_job_schedule.png (815×370 2021/06/25 10:09 92.2 KB)

Use the following syntax to reference this file: {{:onboarding:snmpmanager:quartz_-_job_schedule.png}}
remoteticketclassdiagram.png (465×598 2021/06/25 10:09 62.4 KB)

Use the following syntax to reference this file: {{:onboarding:snmpmanager:remoteticketclassdiagram.png}}
role.png (641×223 2021/06/25 10:09 13.2 KB)

Use the following syntax to reference this file: {{:onboarding:snmpmanager:role.png}}
screen_shot_2016-09-26_at_16.21.10.png (1920×982 2021/06/25 10:09 515.3 KB)

Use the following syntax to reference this file: {{:onboarding:snmpmanager:screen_shot_2016-09-26_at_16.21.10.png}}
screen_shot_2016-09-26_at_18.05.12.png (1920×1059 2021/06/25 10:09 276.2 KB)

Use the following syntax to reference this file: {{:onboarding:snmpmanager:screen_shot_2016-09-26_at_18.05.12.png}}
screen_shot_2017-05-16_at_12.55.50.png (3840×2400 2021/06/25 10:09 1.6 MB)

Use the following syntax to reference this file: {{:onboarding:snmpmanager:screen_shot_2017-05-16_at_12.55.50.png}}
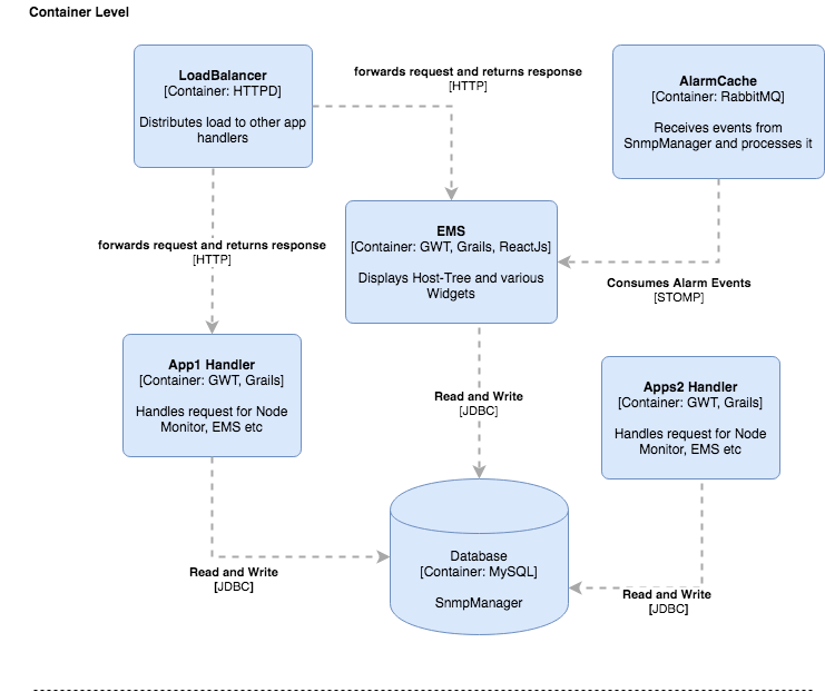
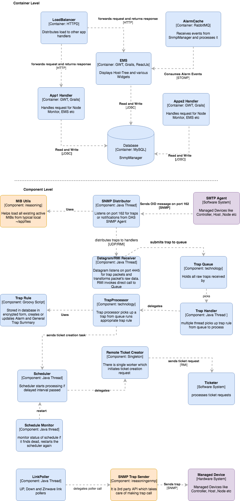
snmpmanagercomponents.png (741×622 2021/06/25 10:09 85 KB)

Use the following syntax to reference this file: {{:onboarding:snmpmanager:snmpmanagercomponents.png}}
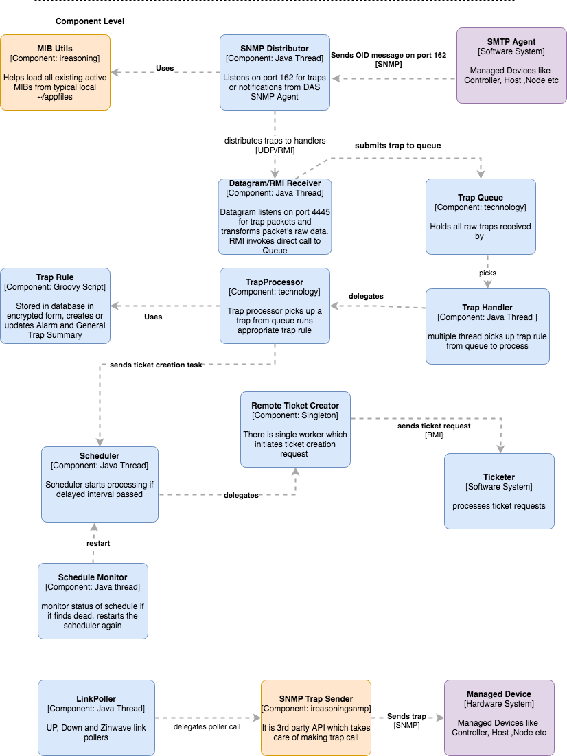
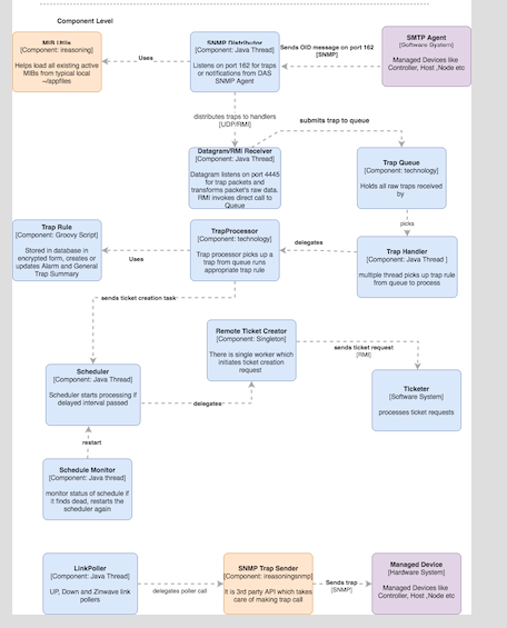
snmpmanagertrapprocessing.png (826×1721 2021/06/25 10:09 288 KB)

Use the following syntax to reference this file: {{:onboarding:snmpmanager:snmpmanagertrapprocessing.png}}
snmpmanagertrapprocessing_1_.png (826×1101 2021/06/25 10:09 201.7 KB)

Use the following syntax to reference this file: {{:onboarding:snmpmanager:snmpmanagertrapprocessing_1_.png}}
solid_example.png (898×179 2021/06/25 10:09 50.6 KB)

Use the following syntax to reference this file: {{:onboarding:snmpmanager:solid_example.png}}
teko_example.png (869×196 2021/06/25 10:09 54.2 KB)

Use the following syntax to reference this file: {{:onboarding:snmpmanager:teko_example.png}}
topology.png (368×609 2021/06/25 10:09 16.3 KB)

Use the following syntax to reference this file: {{:onboarding:snmpmanager:topology.png}}
trap_handling.png (1391×642 2021/06/25 10:09 40.4 KB)

Use the following syntax to reference this file: {{:onboarding:snmpmanager:trap_handling.png}}
trap_knowledge.png (517×305 2021/06/25 10:09 43.6 KB)

Use the following syntax to reference this file: {{:onboarding:snmpmanager:trap_knowledge.png}}
trap_override.png (803×262 2021/06/25 10:09 51.2 KB)

Use the following syntax to reference this file: {{:onboarding:snmpmanager:trap_override.png}}