User Tools
development:dev_process_high_level
DEV Process - high-level description
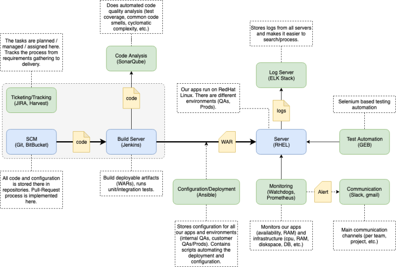
Following figure describes the high-level view of DEV process and associated tools. Each process/tool has it's own detailed description in its respective page (please check the list below) - this only serves as single integrated view on all of them.
The has been produced using Draw.io and is located here
development/dev_process_high_level.txt · Last modified: 2021/06/25 10:09 by 127.0.0.1
