User Tools
Writing /app/www/public/data/meta/development/applications/polaris/filegeneration.meta failed
development:applications:polaris:filegeneration
Table of Contents
File Generation
Introduction
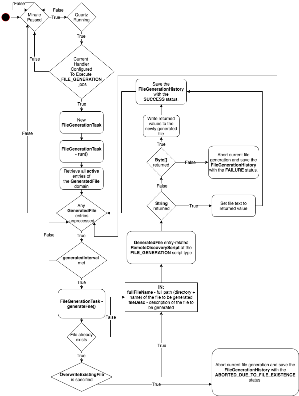
Automatic file generation is executed at the scheduled interval by the scheduler (Quartz) and generates the file on the specified handler (ThreadConfig domain - FILE_GENERATION type) using the specified RemoteDiscoveryScript.
As of 03.05.2018, Quartz in the SnmpManager is known to experience some issues running on the multi-server configuration. Please refer to the IDMS-2695 ticket for the further clarification.
Created as a part of the IDMS-2362 ticket.
Domains
GeneratedFile
The file generation instructions are represented via the entries in the GeneratedFile Grails domain.
Fields
- name - name of the file to be generated. Example: alarms_per_day_count.txt
- description - description of the file to be generated. What it does, why it's there, etc. Not used anywhere in the code, it is there to assist to direct DB queries (i.e. investigation).
- outputDir - the output path (i.e. the folder where the file is put after it is generated). Default value: / (root directory).
- generationInterval - how often the file is generated (allowed options: EVERY_MINUTE, EVERY_FIVE_MINUTES, EVERY_TEN_MINUTES, QUARTER_HOURLY, HOURLY, DAILY, WEEKLY)
- hourOfDay - the hour on which the file is to be generated if the generationInterval is set to DAILY or WEEKLY. Allowed values: 0 (midnight) to 23.
- dayOfWeek - the day of the week on which the file is to be generated if the generationInterval is set to WEEKLY.
- active - whether the file generation is active or not.
- generationScript - the RemoteDiscoveryScript of the File Generation type responsible for the file generation. Arguments in: fullFileName - the full path (path + name) of the file to be generated, fileDesc - description of the file to be generated. Returns: String (text of the file) or Byte[] (byte array representing the file contents (e.g. image)).
- appendDate - whether the date should be appended to the file on its generation. Default date format: “YYYY-MM-dd-'time'-HH-mm-ss”.
- overwriteExistingFile - whether the newly generated file should overwrite the existing one (i.e. the file with the exact same name in the exact same folder).
- deleteOnCleanup - whether the files generated by this GeneratedFile entry should be deleted on the daily cleanup. Generated file expiration date: 7 days.
- customDateAppendFormat - the custom date to be appended to the generated file. Might be useful if you want to, for example, include some words in the appended date.
- customDateMatchFormat - required if the customDateAppendFormat is present. Used on the periodic old generated files cleanup to match the old files which were generated with the date of the custom format appended.
FileGenerationHistory
Workflow
Troubleshooting Guide
- Check that the generated file entry is active.
- Check that the file generation script (generationScript field of the GeneratedFile domain) is specified and not throwing any exceptions.
- Check that the specified output folder (outputDir field of the GeneratedFile domain) exists on the handler intended to run the file generation job.
- Check that the *Quartz* is running and that the FileGenerationJob is running too.
development/applications/polaris/filegeneration.txt · Last modified: 2021/06/25 10:09 (external edit)


